严查经营贷,消费贷入楼市之后,上海又开始给学区房泼冷水……
去年,上海的“学区房”在“公民同招”“民办摇号”的政策出台后,经历了一波魔幻上涨。有一老破小的公房小区的房价从10万元/平方米附近,涨至25万元/平方米。
3月16日,上海教委发布了中考改革的新政。新政之下,优质高中的名额将被分配到每一所不挑生源地初中,原则上都能拿到市优质高中分配下来的名额,最大限度保证校校之间的平等。
此次政策提出了“名额分配综合评价录取”制度。名额分配综合评价录取是上海《中考改革方案》确定的招生录取新办法。具体包括名额分配到区招生录取和名额分配到校招生录取两类,合计占市实验性示范性高中招生总计划的50%-65%,与改革前相比,名额分配比例进一步扩大。其中,名额分配到区招生录取,以区为单位,依据总分排序按计划录取;名额分配到校招生录取,以初中学校为单位,依据总分排序按计划录取。
有分析人士表示,未来上海优质高中的招生方式将明显变化,六成左右生源须统一分配,部分分配到区,部分分配到初中学校。这也就意味着,从优质初中考上优质高中的学生数量将明显减少,而从普通初中考上优质高中的学生数量将明显增加。这样一来,优质初中学区房的含金量降低,同时也会传导至优质小学的学区房。
该消息一出来,不少人第一反应就是,学区房要凉凉了……
真实情况又是如何呢?
学区房真的凉凉了?
近日,网传上海教改政策公布后,上海知名老破小+双学位小区—梅园开始暴跌,有网友称新政公布前房产评估430万,新政后房价变成了370万,一夜下降了60万。
乐居网房产经纪人也爆料称,同样在梅园二街坊,一套32㎡的学区房在新政前挂牌720万,新政后立刻修改到699万。
基金君在上海链家的网站上看到,几天前刚挂网的梅园三街坊的一套近47平米的房子,挂牌价825万,平均18万元一平。
而多个在春节之前就挂网的梅园三街坊一套近30平米的房子,挂牌价728万,平均25万元一平米。
微博上一位认证上海泽乐地产的顾问也表示,该学区房以前价格疯涨一房难求,目前逆转了。大量房源正在上架中……
但是,基金君在跟几位在上海读小学、初中的家庭了解时,他们纷纷表示,上海本地许多家长早就知道这个政策,但是并不影响他们买学区房,因为选择名校就是在选择优质教育资源。无论“名额是否分配到校”,绝大多数的孩子还是需要考试去被选拔的,因此优质教育资源的稀缺性,才是学区房真正的价值。
据证券时报报道,上海易居房地产研究院发布的报告指出,此次政策提出是基于教育改革的目标和精神出发的,侧面也反映了2020年上海学区房市场的风险和问题。
根据克而瑞数据库监测的数据,2020年全年上海新建商品住宅成交均价为55994元/平方米,同比涨幅为2.5%。而以去年学区房炒作较多的大三林板块(包括前滩)为例,其2020年全年新建商品住宅成交均价为99359元/平方米,同比涨幅为17.7%。类似涨幅明显偏大,说明价格虚高。若后续价格若下跌,则容易对购房者产生各类风险。
易居研究院智库中心研究总监严跃进表示,此次上海教改工作,将优质高中资源以名额分配的方式进行配置。各类学校后续都可以享受更公平的招考机会,自然使得“哄抢好学区”的现象减少,进而促进相关学区房的价格降温。对于家长和购房者来说,在此类教改政策下,应积极理解政策改革初衷即“教育资源均衡化”的改革思路,理性择校、理性置业变得很关键。
上海进一步严禁“学区房”炒作
3月19日,上海市住房保障和房屋管理局官方微信“房可圆”发布新闻,当日下午,上海市房地产经纪行业协会向沪上全体房地产经纪机构发起“规范房源挂牌和信息发布的自律倡议”。倡议聚焦房地产中介领域房源信息发布不规范,“学区房”不实宣传,挂牌价格虚高等社会和老百姓高度关注的问题。
链家、太平洋、中原、我爱我家、Q房网、21世纪房屋、信义房产、美凯龙爱家、志远房产、佳歆房产、58安居客、搜房、房友、幸福里等14家主要房地产经纪机构和平台企业响应倡议,现场签署了承诺书。
此次承诺主要包括四个方面:
一、是在线上、线下房源发布信息中,不使用“学区房”进行推介、宣传;在业务经营中,不以“学区房”名义,误导购房者。
二、规范介绍教育资源用语,客观介绍周边学校,不出现“升学率”、“对口”、“名额未用”等用语,误导购房者。
三、不挂牌、不发布未经核验的房源,不挂牌、不发布价格虚高的房源。
四、在信息发布中,不出现“热度排名”、“ 投资潜力”等用语;在经营活动中,不炒作、不哄抬房价,不扰乱市场。
深圳龙华区重磅出手,试点大学区
3月16日,上海公布中考新政之后,深圳也公布了修订之后的龙华区大学区学校积分入学办法(征求意见稿)。
其中,对于入学积分的标准、深户和非深户在积分上的计算、大学区与单片区加分项等方面,向公众征集意见,征集时间为3月16日-3月20日。在市场人士看来,这是深圳首次提出“全区试点大学区制”。
《征求意见稿》中提到,大学区招生学校包括:
在民治街道小一选取民治中学教育集团民顺小学校区、民治中学教育集团民新学校校区、龙华区教科院附属实验学校(世纪春城小区范围)、龙华区实验学校、深圳高级中学(集团)北校区5所学校,
初一选取民治中学教育集团民治中学校区、民治中学教育集团民新学校校区、龙华区教科院附属实验学校、龙华区实验学校、深圳高级中学(集团)北校区5所学校。
据证券时报报道,在这当中,最受深圳家长关注的莫过于深圳高级中学(集团)北校区,原来带这个学位的小区均价早已突破10万。就以最近发布的二手房成交参考价为例,水榭春天一期的参考价为每平方米73000元,而带有深圳高级中学(集团)北校区的水榭春天5期的参考价就高达每平方米90500元。
虽然分析人士认为,本次深圳“大学区”改革试点,仅从入学积分制度上进行微调,仍是单片区户籍人口受惠,改革力度较小,对于遏制高价学位房效果有限。
但是仍有不少人认为,去年刷屏的32万/平米的深圳天价学区房刷屏,给不少深圳中产阶级造成不小的冲击。在教育资源和房子紧密挂钩的情况下,不愿输在起跑线的家长们只能硬着头皮冲向学位房,造成了房价的进一步抬升。虽然龙华区的大学区制对遏制高房价效果有限,但是改革从来不是一步到位的,改革总会有希望。
虽然教育改革只前进了一小步,但是深圳在坚持“房住不炒”的政策上绝不手软。
3月19日,深圳市房地产中介协会网站发布《关于要求全市房地产中介机构自查自纠并严禁参与经营贷的郑重提示》(以下简称《提示》)。
《提示》称,为了贯彻落实“房住不炒”定位,持续谨防信贷资金违规流入房地产领域,各房地产中介机构、从业人员务必高度重视,以相关法律法规及要求为底线,坚守职业道德,自觉抵制违法违规行为,提示消费者切勿利用经营贷资金违规流入房地产市场。并严格遵守有关规定,严禁为消费者在成立企业、经营贷咨询等任何环节提供便利或信息。
《提示》强调,各房地产中介机构须开展自查自纠工作,严格内部相应业务管理,清查是否有上述现象并及时纠正相关涉及违法违规行为。凡在消费者投诉或市场检查过程中,发现存在协助消费者为经营贷资金违规流入房地产市场提供便利的,即依据《深圳市房地产中介行业从业规范》等规定进行自律惩戒,严重者根据《深圳市房地产中介行业黑名单暨企业风险警示人员名单实施办法》列入行业黑名单。
杭州也出手了
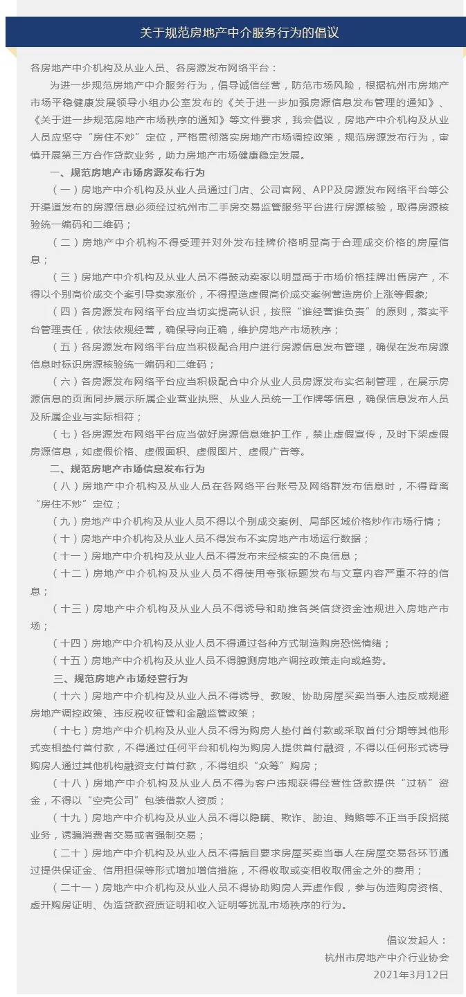
无独有偶,据杭州市房地产中介行业协会微信号3月19日消息,3月12日,该会向全市房地产中介行业发布《关于规范房地产中介服务行为的倡议》(以下简称《倡议》),号召各房地产中介机构及从业人员、各房源发布网络平台从房源发布行为、市场信息发布行为、市场经营行为等方面对房地产中介服务行为进行规范。截至3月19日,共计999家单位带头响应,签署了倡议书,更多的单位正在陆续签署中。
在房源发布行为方面,《倡议》提出七条要求。包括房地产中介机构及从业人员不得鼓动卖家以明显高于市场价格挂牌出售房产,不得以个别高价成交个案引导卖家涨价,不得捏造虚假高价成交案例营造房价上涨等假象;房地产中介机构不得受理并对外发布挂牌价格明显高于合理成交价格的房屋信息;各房源发布网络平台应当做好房源信息维护工作,禁止虚假宣传,及时下架虚假房源信息,如虚假价格、虚假面积、虚假图片、虚假广告等。
从基金君自身的体验来看,北京近年来都在推行“多校划片”的大学区制改革,北京的学区房整体确实降温不少,但是仍然没有办法遏制 “北京海淀区某重点小学学区房一夜跳涨40万”的新闻刷屏。所以,规范中介哄抬房价等恶意行为,遏制消费贷、经营贷等通过不正当渠道流入楼市等一系列组合拳才是真正地给学位房降温。
有能力的家长依旧可以把“学位房”放进自己的刚需购物车,没有购房能力的家长,不如多抽出时间陪伴小孩、教育小孩。毕竟,家里的书房才是最好的学区房……
网上疯传上海人买房不能贷款了?银行将全面暂停房贷?银行回复→
近日,网上流传着“银行将全面暂停房贷”的消息。不少自媒体发布文章,声称“2021年银行停止发放房贷”,多篇“银行全面暂停房贷,3月31日起”“4月1日银行全面暂停房贷,房价真要跌了?”“2021年4月1日起利率上调是真的吗?买房不能贷款吗?”等文章,更像模像样地分析起了房价走势。
△网络传言
据上观新闻报道,前不久,上海出台了一系列抑制房价上涨过快的新政,加上多地银行严查经营贷流入房地产,
那么,近期的房贷政策真有变化吗?银行会不会暂停房贷呢?
上海辟谣平台记者致电工、农、中、建、交五大国有银行和招商银行、浦发银行的官方客服,他们都表示没有接到关于“暂停发放房贷”的通知。建设银行上海分行相关负责人也向记者表示:自上海市住建委、人民银行上海分行等八部门联合出台“关于促进本市房地产市场平稳健康发展的意见”以来,我行认真组织落实意见要求,严格执行差别化住房信贷政策,合理把握个人住房贷款投放节奏,按照满足放款条件的时间先后有序、平稳地投放。目前,个人住房贷款服务秩序正常。
易居研究院智库中心研究总监严跃进表示,贷款政策收紧是大趋势,但需要客观看待“收紧”的含义,对于合理的购房需求,依然会有充裕的贷款资金给予支持,所以不需要担心房贷停贷。当然,各银行的具体操作是不一样的,部分可能会适当压缩下,但是停贷并不现实,房贷业务依然是银行贷款的重要业务之一。至于说从近期的贷款市场看,确实相对会收紧点,客观上也会打击一些炒房需求,也会引起房价的下跌,或者说涨幅的收窄。
猜你喜欢
广东省推出第二批5项青年民
极端天气事件导致农产品价格
打破部门壁垒 随州市大数据
个人养老金制度加速崛起 金
国民技术被深交所发关注函
西宁市去年节约财政资金近6
欧易品牌升级为欧易OKX,元
广东汽车以旧换新专项行动将 



